2025.11.13
食业资讯
▍达利食品迎来新掌门
11月12日消息,达利食品集团宣布创始人许世辉之女许阳阳正式接任集团总裁,完成企业代际交接。这家年营收超200亿元的食品巨头,完成了父女间的交接棒。
▍统一饮料受外卖大战和行业竞争影响
日前,统一企业中国财报公告显示,三季度该公司整体收入同比基本持平。其中,饮料业务三季度收入同比下滑低个位数。在业绩会上,统一企业中国解释,饮料业务在三季度收入同比下滑低个位数,主要受到外卖平台价格战及行业竞争等影响。具体来看,阿萨姆表现稳定,果汁品类压力较大,海之言等品类虽遇一定挑战但整体表现可控,焕神、双萃等实现收入双位数增长。
▍三得利食品饮料公司下调净利润预期
三得利食品饮料有限公司今日宣布,预计截至2025年12月的财年,合并净利润将下降10%至845亿日元(折合人民币39亿元)。该公司表示,目前亚洲市场销售疲软,尤其是在越南和泰国,这影响了碳酸饮料、能量饮料、茶饮等产品的业绩。此外,受美国关税政策影响,原材料成本上涨,进一步加大了经营压力。同时,合作伙伴百事公司在上半年将部分产品销售外包,导致公司经销的产品数量减少,也对利润产生负面影响。
▍金龙鱼在国内建有超80个生产基地
11月11日,金龙鱼在投资者互动平台回答投资者提问称,公司为重资产运营模式,目前在国内建设有超过80个生产基地,公司主要业务为食品及农产品加工。在原材料方面,公司会考虑市场融资成本,制定有优势的结算方式。
▍庄园牧场拟向子公司东方乳业增资1.2亿元
11月11日,庄园牧场发布公告称,第五届董事会第十二次临时会议,审议通过了《关于向全资子公司增加注册资本的议案》,同意公司以自有资金向全资子公司东方乳业(陕西)有限公司增加注册资本12000万元人民币,以满足东方乳业业务发展的需求。本次注册资本增加后,东方乳业的注册资本将由人民币1000万元增加至1.3亿元。
▍西部牧业10月生鲜乳生产量下滑9.21%
11月11日,西部牧业发布公告称,2025年10月,公司自产生鲜乳的生产量为2606.38吨,较上月减少2.81%,与去年同期相比下降9.21%。
▍京东折扣超市北京首店落地门头沟
11月11日消息,京东折扣超市北京首店即将落户门头沟西山荟购物中心,面积约在5000平方米,预计12月中旬正式亮相。目前,该店处于装修状态,正在招聘主管收银员、拣货员等岗位,技工岗还涉及面包师、餐饮技工等岗位。
▍京东公布双11战报
京东数据显示,截至2025年11月11日23:59,京东11.11成交额再创新高。下单用户数增长40%,订单量增长近60%。其中,手机新品成交额同比增长超4倍,3C数码AI产品迎来爆发,AI平板成交额同比增长200%。大屏AI手机同比增长150%。
酒业资讯
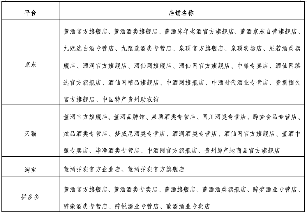
▍董酒公布官方合作平台授权网店
11月11日,董酒官方发布《致董酒消费者的告知书》称,自2024年以来,公司在市场巡查维护中发现,在多个电商平台、抖音销售的董酒产品涉嫌假冒。
经查,此类假冒产品由不法商家或个人未经授权(部分伪造授权)销售,产品来源混乱,多为“回收空瓶假冒生产”,以低价为噱头吸引消费者。尤其近期“低价董酒”“裸瓶董酒”“刮码董酒”“开盖董酒”,质量低劣且涉嫌假冒,既损害您的合法权益,也影响董酒品牌声誉。
目前,公司已联动执法部门,对多个涉事店铺及责任人开展查处;告知书另附董酒官方合作平台授权网店名单:

▍酒便利控股股东股权将被拍卖
11月10日,酒便利发布公告称,公司近日在淘宝网司法拍卖网络平台得知,杭州市上城区人民法院将于12月8日10时至12月9日10时止(延时除外)在杭州市上城区人民法院淘宝网司法拍卖网络平台上对公司控股股东河南侨华所持有的公司股份累计3831.2119万股(占其所持股份的96.26%,占公司总股本的51%)进行公开拍卖。若本次司法拍卖成功且完成股份变更过户手续,将导致公司控股股东、实际控制人发生变化。
▍沙城老窖董事长王海龙入选非遗传承人
近日,河北省文化和旅游厅公布了第七批省级非物质文化遗产代表性传承人名单,本次共认定167名代表性传承人,沙城老窖酒业有限公司董事长王海龙以“沙城老窖酒酿造技艺代表性传承人”入选其中。
▍“大珍”在部分区域停止招商
近日消息,珍酒“大珍”项目组发布《关于部分区域阶段性停止大珍招商的通知》,宣布在部分区域实施阶段性招商暂停。其中,渠道板块方面,河南省19个县市、贵州省10个县市、湖南省3个县市、山东省2个县及云南省曲靖市将暂停渠道客户邀约;异业板块方面,河南省濮阳市范县、安阳市林州市同步暂停异业客户的邀约。通知同时明确,上述区域原则上实行“联盟商退一进一”机制。
▍抖音整治平台茅台低价问题
11月10日市场消息称,多位酒商接到抖音平台通知:无论茅台海外版还是国内版,低于市场行情价的,一律按假货存疑处罚,商家低价一瓶也不行,达人自己补贴也不行。坚决打击虚假营销、骗、只放一瓶等低价套路、售假等行为。据悉,抖音平台所参考价格标准为当日市场综合成交价,高于当日市场批发价约80-100元。
▍汾阳披露多项白酒项目新进展
11月10日,汾阳市融媒体中心披露其多个白酒项目建设进展:山西杏花村汾酒厂股份有限公司投资91.018亿元的“汾酒2030技改原酒产储能扩建项目(一期)”正全速推进;青花瓷酒厂年产4500吨白酒项目综合楼已实现封顶;瓮头青酒庄年产2500吨白酒项目完成2号发酵车间、粉碎车间和粮仓主体结构施工;山西中汾酒业投资建设的酒类综合储存基地正全力推进110个储酒罐建设,项目总储量达5万吨。
▍锅圈“接管”宋河酒业再进一步
近日,河南省宋河酒业股份有限公司及其子公司河南省宋河酒实业有限公司法定代表人变更、核心管理层密集更迭,引发行业关注。宋河酒业新任法定代表人由辅仁药业集团有限公司董事长朱文臣变更为王水云,王水云是锅圈实业的团队成员,此次人事变更被解读为锅圈实业进一步接管宋河酒业。不过,天眼查显示,宋河酒业股权信息尚未更新,控股股东仍显示为辅仁药业集团有限公司。
搜索